
时逢中秋、国庆两节的临近,为了迎接第四十五届世界体操锦标赛在我市的举行,进一步提高辖区居民群众的消防安全知识、灭火技能及逃生方法,8月28日南宁市第一人民医院驻前进社区工作组在社区老年人活动室举办了一期消防安全知识讲座。讲座中,工作组队员针对居民身边的消防安全隐患,结合近年来的火灾案例特别是高层建筑、电气火灾案例,就消防日常管理、平常检查以及疏散逃生的基本常识、消防火灾的应急和预防、消防器材的正确使用方法等,通过...
发布时间:2014-09-04
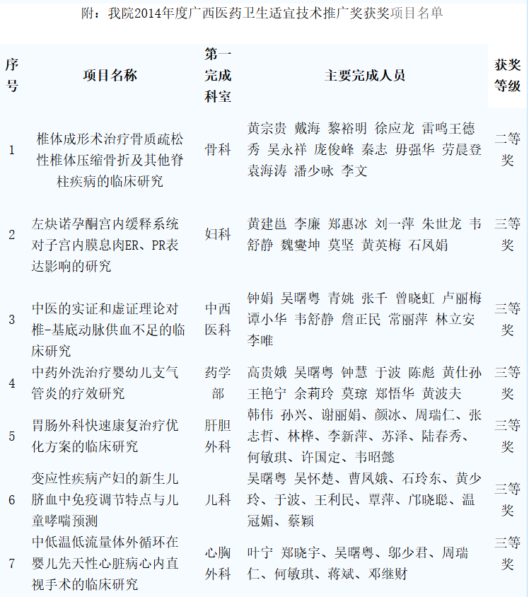
根据广西科教卫生管理学会《关于公布2014年度广西医药卫生适宜技术推广奖项目的通知》(桂卫科教会〔2014〕5号)及广西医科大学《关于公布临床教学基地评审结果的通知》(桂医大教〔2014〕26号,我院有7项成果获得2014年度广西医药卫生适宜技术推广奖获奖,其中一项获二等奖,六项获三等奖;通过了2014年广西医科大学教学基地评审成绩优秀。希望全院职工向获奖同志学习,继续开拓创新,为进一步推动我院科技成果转化及推广应用,全面促进我院医药卫生...
发布时间:2014-09-04
时逢中秋、国庆双节临近,为认真落实市委关于服务四十五届世界体操锦标赛在我市举行的精神,预防辖区内重特大火灾事故的发生,南宁市第一人民医院驻前进社区工作组派出经过消防专业培训的队员协助社区居委会对辖区内部分企、事业开展消防安全大检查。此次检查活动,一方面主要查看受检单位是否逐级落实消防安全责任制,各类消防安全制度是否健全完善,消防设施、器材配置是否符合消防技术标准,办公楼、厂房、车间、病区等安全出口、是否有疏散指...
发布时间:2014-09-04
8月30日,市一医院党委根据自治区党委和南宁市委党的群众路线教育实践活动的总体安排,召开专题民主生活会。会议由党委书记黎君君同志主持,市卫计委第一督导组组长、市卫生计委主任谢宗务同志、第一督导组成员余梅、蒙秋云到会指导。医院党委对开好专题民主生活会高度重视,以动格硬碰的决心,紧抓实改的勇气,从严务实抓好学习教育、听取意见,查摆问题、开展批评各环节的工作,把功夫下在会前。医院处级以上党员干部认真学习贯彻习近平总书记重...
发布时间:2014-09-04
精心筹备的南宁市医学会内科学分会及心血管病学分会成立大会暨南宁市内科学新进展学习班于南宁市第一人民医院隆重召开。8月30日上午,在市一医院新门诊综合楼20楼多功能厅,举办内科学新进展学习班,广西卫计委科教处调研员唐小岚、南宁市卫计委副主任海静如分别发表了热情洋溢的讲话,该院院长韦金儒在发言中对区、市卫计委领导对我市内科学发展的关心与重视表示衷心感谢。本次学习班邀请到广西医学会内科学分会主任委员、广西医科大学呼吸...
发布时间:2014-09-04
为促进全区等级医院评审工作的顺利开展,分享等级医院评审工作实践经验, 8月23日,我院成功举办广西继续医学教育项目——“等级医院评审及持续改进实践经验交流学习班”,学习班主要采取专家授课及参观、交流的形式进行。来自全区60多家二级以上医疗机构的院领导、职能科室负责人、临床医技科室主任、护士长及等级评审相关人员共670余人次参加了本次学习班。自治区卫生计生委医政医管处处长罗杰峰、南宁市卫生计生委副主任海静如到场为学习班开班...
发布时间:2014-08-27
8月22日,我院护理部举行急救理论与技能培训讲座,我院N0-N3级护理人员及弹性人力资源库成员123人参加培训。培训由护理部陈国英副主任主持,急诊科护士长李建芳、副护士长卢艳飞、骨科护士长王德秀针对“意外事件的急救与护理”“简易呼吸器的使用”以及“骨折急救、脊柱损伤的判断与现场急救”三个内容分别进行详细而精彩的讲解。李建芳护士长与卢艳飞副护士长不仅为大家讲解了意外事件的概念及类型、常见的意外事件急救原则还给大家介绍并现场演...
发布时间:2014-08-27
在2014年8月16日举办的广西医科大学临床医师操作技能大赛上,我院代表队从广西医科大学11个直属和非直属医院参赛队中脱颖而出,荣获团体总分第二名;其中内科、妇科、儿科三个专业组分别获得专业组第二名;重症医学科的刘凤鸣医师荣获内科组最佳优秀选手。在三甲复评工作紧张有序进行并顺利通过现场评审后,我院在此次比赛荣获如此优异的成绩,与领导重视、临床支持、队员训练刻苦扎实及医院教学创新改革是密不可分的。从医院张贴招贤出征榜,动...
发布时间:2014-08-25
2014年8月10日,为期近三个月的“2014年南宁市乡镇卫生院业务骨干急诊急救培训班”在我院顺利结业。来自西乡塘区、邕宁区、横县、上林县、隆安县等乡镇卫生院的63名学员业务骨干接受培训。培训班得到了我院领导的高度重视,韦金儒院长、吴曙粤副院长、叶宁副院长、马国添副院长(挂职)等医院班子领导出席开班仪式并致辞,勉励大家认真学习,努力提高业务水平。此次培训以临床实践教学为主,专题讲座为辅的形式进行。学员们普遍认为,通过近三个月的学习...
发布时间:2014-08-14
为进一步学习宣传社会主义核心价值观,引导全院职工坚持知行合一,践行社会主义核心价值观。8月12日下午3点在我院综合楼20楼多功能厅举办了社会主义核心价值观讲座,我院邀请了广西区党校党史党建教研部主任、教授、武汉大学博士黄飚主讲。院领导、职工共有400余人参加了讲座。此次讲座由我院党委书记黎君君同志主持。讲座中黄教授从核心价值观是带有根本性的问题、社会主义核心价值观的基本内容、建立社会主义核心价值观的路径三个方面对核心...
发布时间:2014-08-14
为进一步规范科技项目经费管理,根据上级部门的要求,我院于2014年8月5日下午,在原门诊大楼学术厅举办“科技项目经费管理学习班”。吴曙粤副院长讲课培训对象为我院承担各级科技项目的项目负责人及今年准备申报科研项目的医务人员。培训内容有:1、吴曙粤副院长主讲的:科研项目验收、鉴定的要求;2、财务科曹峰科长主讲的:解析《南宁市本级技术研究与开发经费管理办法》。财务科曹峰科长讲课吴曙粤副院长解答学员提问通过此次培训班学习,医院科研...
发布时间:2014-08-11
针对我院近期发生的公车交通违法受到市“两重两问”办公室通报批评一事,为加强管理、严肃纪律,由院党委、纪委牵头组织总务科及司机班全体人员召开了整改督导专题会议。党委书记黎君君、党委副书记、纪委书记刘津江到会并发言,总务科科长、副科长、总务科及司机班全体成员和党办、纪检办负责人20余人参加会议。黎书记首先发言,他谈到,总务科作为医院后勤保障部门,工作作风的好坏直接影响到临床一线的工作,每一个岗位都要认识到自己职责的重要性...
发布时间:2014-08-11